
アナデバ様のWeb記事『StudentZone』の2025年10月号(日本語版)の実習二回目。前回はホイートストンブリッジのシミュレーションの技に感動して終わってました。今回こそウイーンブリッジ発振回路へと進行させていただきます。まあ何度となく練習した気もしないでもないのだけれど。
※「お手軽ツールで今更学ぶアナログ」投稿順 indexはこちら
別シリーズ過去回でのウィーン・ブリッジ発振回路
以下の別シリーズ過去回で、ウイーンブリッジ発振回路は練習しとります。
そして登場するウィーン・ブリッジ発振器の定数を見てみれば、今回例とクリソツ。狙い目の発振周波数は同じみたいです。第25回ではゲインの調整に手こずり、第26回でAGC導入により安定発振。第52回ではまさにLTspiceのデモ回路でウイーンブリッジ発振回路を学んでます。
こんだけやっているのだけれど、忘却力の老人はサッパリ忘れてしまってます。
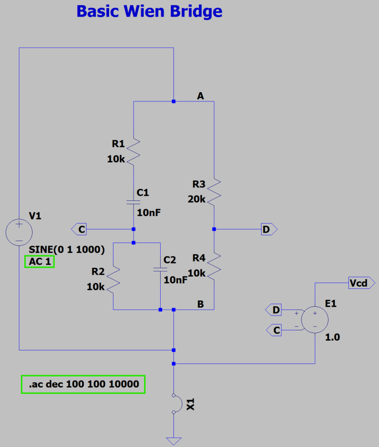
basic_wien_bridge.asc
さて今回もシミュレーション用の回路図は、Web記事に貼られたリンクからダウンロード可能です。
前回、アナログ素人老人が「感動」した、X1のところのジャンパとか、E1のところのVCVSとかの使い方は同じです。緑枠で目立つようにしてみましたが、AC解析やってみるみたい。
黄緑のVcdのグラフに、カーソルを合わせてみましたぞ。左のパネルからは158kHzほどの値が読み取れてます。まあ、グラフ上でカーソルあてて読み取れるのは「とびとび」の値になってくるので、理論式からもとまる159kHz(上記の過去回記事で計算している)と微妙に違うけれどもまあOKかと。Web記事どおりの結果が得られて嬉しい。あたりまえか、ダウンロードして走らせただけもの。
